为深入贯彻党的二十大和二十届三中全会精神,全面落实党中央、国务院和省委、省政府关于高校毕业生就业工作的决策部署,深入实施就业优先战略、强化就业优先政策、健全公共就业服务体系,搭建用人单位和高校毕业生双向选择平台,精准对接就业岗位持续优化指导服务,促进我省测绘地理信息类高校毕业生高质量充分就业,定于9月25日在成都举办四川省2025届测绘地理信息类毕业生专场招聘会,诚邀会员单位代表、相关高校人员拨冗莅临!
一、组织机构
(一)指导单位
四川省高等学校学生信息咨询与就业指导服务中心
四川省地理信息产业协会
四川省测绘地理信息学会
(二)主办单位
四川省测绘地理信息行业产教融合共同体
四川水利职业技术学院
(三)支持单位西
南交通大学、成都理工大学、西南石油大学、西南科技大学、成都信息工程大学、西华师范大学、内江师范学院、四川建筑职业技术学院、成都农业科技职业学院、四川电力职业技术学院、内江职业技术学院、广州南方测绘科技股份有限公司成都分公司
二、会场地址
地址:四川水利职业技术学院羊马校区(四川省成都市崇州市羊马新城永和大道366号)
交通指引:地铁4号线万盛站出站后乘坐302路公交车至水利学院站或导航搜索“四川水利职业技术学院羊马校区”。学校门口将有工作人员引导停车和提供相关服务。
三、招聘会时间
2024年9月25日(周三)上午10:30
四、注意事项
(1)本次招聘会为参会用人单位免费提供展位、展桌及椅子、会务用品、饮用水等服务。请参会单位提前准备招聘资料,9月25日10:00前到达招聘会场并按指定展位摆放资料、搭建展架。各展位限摆1个易拉宝或X展架,可在展位内张贴宣传海报。
(2)请相关高校统一组织学生准时参会,9月25日10:15前到达会场,务必保证学生出行安全。
五、联系方式
四川省地理信息产业协会
赵永建 13709028200
四川水利职业技术学院
邓小军 17882282281 张蕊 18980690426
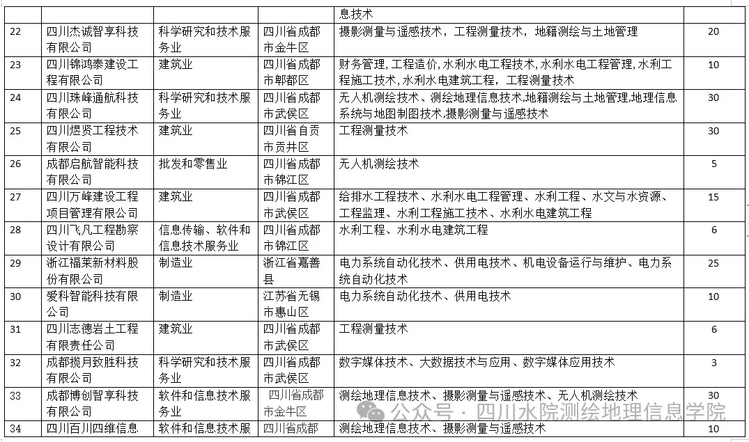
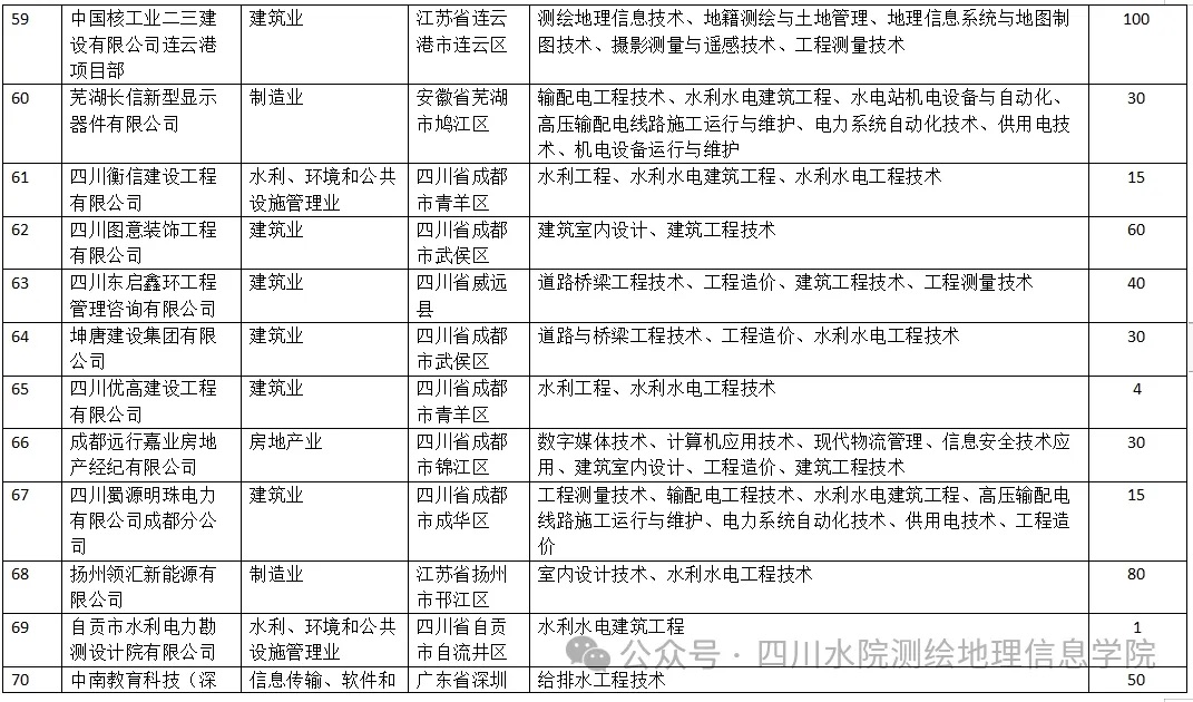
六、招聘单位一览表







图文:张蕊 杨阡
排版:杨阡
审核:张元军