当期目录

2025年 第60卷 第6期

显示方式:
知识引导的铁路站场接触网点云导线特征智能提取方法
朱军, 张传军, 赵剑峰, 王学柱, 付林, 黄智勇, 郭鹏飞
2025, 60(6): 1333-1341. doi:10.3969/j.issn.0258-2724.20230435
摘要:

为解决铁路站场接触网点云噪声分布不规律及语义分割难度大的问题,提出一种智能提取方法,以增强接触网异常检测能力. 首先,对站场接触网场景数据进行深入分析,构建导线及钢轨顶面点云提取的知识框架;其次,考虑站场接触网点云空间特征,设计站场关键要素点云的分割与融合滤波方法;然后,建立站场接触网强空间语义约束规则,提出知识引导的导线特征智能精细提取方法;基于此,采用WHU-TLS等站场点云数据集,搭建实验平台并开展实验分析,实验结果表明:在部分点云缺失以及噪声干扰等复杂环境下,本文方法易于操作且自动化程度高,相比传统导线特征提取方法耗时最少,100 m范围内站场接触网导线特征提取的平均精度达到 ±5 mm,能够有效支撑铁路站场接触网几何特征的智能检测.

引入Baarda粗差探测的InSAR大气校正方法与应用
黄其欢, 何子琪, 岳佳伟, 张瀚文
2025, 60(6): 1342-1351. doi:10.3969/j.issn.0258-2724.20230703
摘要:

为研究湍流大气延迟对时序InSAR(合成孔径雷达干涉测量)高精度精细化变形提取的影响,基于湍流大气延迟在时空域上的随机特性和对形变相位的剧烈影响特征,将湍流大气延迟视为时间序列上的粗差,采用Baarda粗差探测方法予以识别和去除,随后利用时空滤波法提取高精度形变信息,并通过模拟和Sentinel-1 SAR实测数据验证方法的有效性. 研究结果表明:与仅使用时空滤波法相比,本文方法获取的模拟数据形变速率残差标准差在稳定区域和形变区域分别降低约25.8%和16.0%;Sentinel-1 SAR数据获取的半变异函数相较于同空间尺度下的原始相位结果降低约74%,优于仅使用时空滤波法的65%. 该方法成功应用于巴基斯坦拉合尔市橙线轨道交通的精细化监测,发现橙线全线约17.6%处于地面沉降强发育区.

川西北千枚岩土石混合体渗透特性试验研究
曾彩云, 赵晓彦
2025, 60(6): 1352-1361. doi:10.3969/j.issn.0258-2724.20230718
摘要:

川西北地区千枚岩土石混合体分布广泛,在降雨条件下开挖边坡极易大面积失稳,对该地区交通工程施工和运营安全构成了重要威胁. 土石混合体渗透特性显著影响开挖边坡稳定性,而扁平状千枚岩块的空间定向性是影响千枚岩土石混合体渗透性的关键因素. 本文基于千枚岩岩块的空间定向特征,采用自行研发的大型渗透仪开展不同含石量、岩块粒径等条件下的千枚岩土石混合体渗透特性试验,研究含石量、岩块粒径对此类混合体渗透性的影响. 结果表明:当含石量从0%增至35%时,土石混合体渗透系数降低49.28%,临界和破坏水力梯度分别升高159.38%和54.17%,难以发生管涌破坏现象;当岩块粒径从20~40 mm增至60~80 mm时,其渗透系数增大34.62%,临界和破坏水力梯度分别降低23.15%和10.3%,更易发生管涌破坏等现象;可为川西北地区千枚岩土石混合体的水力特性评价及开挖边坡稳定性分析提供参考.

基于超前应力释放与注浆加固的隧道围岩大变形控制分析
王俊杰, 张帅
2025, 60(6): 1362-1372. doi:10.3969/j.issn.0258-2724.20230706
摘要:

为克服超前导洞用于软岩隧道围岩大变形控制时存在的局限性,深入分析软岩大变形特征及其存在的问题,提出基于“超前应力释放 + 环向(滞后)注浆 + 加长锚杆”的变形控制方式. 首先,借助软岩峰后刚度与强度统一劣化模型与统一强度准则得到超前导洞及正洞围岩的弹塑性解;然后,利用FLAC3D有限差分软件实现软岩峰后刚度与强度统一劣化模型的本构开发,得到超前导洞及正洞围岩的变形及应力分布;最后,对软化模量、注浆参数、超前导洞半径和两掌子面间距等影响因素进行分析. 研究结果表明:超前导洞可以有效释放围岩挤压变形,岩体松动破碎是造成释放层及正洞围岩变形过大、稳定性下降的主要原因,环形(滞后)注浆可以有效控制扩挖过程中的围岩松动变形,并改善围岩应力分布,提高围岩承载能力;软化模量取值越大时超前导洞围岩变形越大,注浆参数取值越大时正洞围岩变形越小,增大超前导洞开挖半径、增加两掌子面间距(超前导洞及正洞)均可使初始地应力释放更加充分.

滑坡多源监测技术及预警模型研究进展与展望
朱淳, 龚逸非, 宋盛渊, 李海波, 何满潮
2025, 60(6): 1373-1389. doi:10.3969/j.issn.0258-2724.20230547
摘要:

我国地质灾害频发,滑坡灾害因其种类多、察觉难、分布广、危害大等特点,造成的人员伤亡和财产损失位于各类地质灾害之首. 多源监测技术在滑坡预警、防灾减灾过程中起着至关重要的作用. 简要回顾多种滑坡监测技术的产生及发展历程;系统梳理近年来从滑坡的表观长期安全评估、深部牛顿力监测到微震信号感知的多源数据融合监测方法应用等一系列重要进展;概述了卫星监测智能识别技术、空天地一体化复合光纤滑坡监测技术以及NPR (negative poisson’s ratio anchor)深部牛顿力实时监测技术在滑坡识别解译、长期监测、应急响应等方面的应用研究;总结学者在滑坡预警模型的最新成果和主要研究方向,对其评估方法及主要结论进行分类评述;分析讨论以现有滑坡监测数据为驱动,融合各类深度学习方法来预测滑坡的优势和主要存在的问题. 前沿的深度学习算法与滑坡灾变多参量高精度演化特征信息的深度融合,将引领智能化滑坡预警模型的研究迈向新的高度,成为未来探索的核心焦点.

基于机器学习算法的红层软岩尺寸效应模型
吕龙龙, 李霄洋, 廖红建, 游耀星
2025, 60(6): 1390-1403. doi:10.3969/j.issn.0258-2724.20250044
摘要:

构建精准的尺寸效应预测模型对使用室内试验单元强度设计大尺度构件结构具有重要的工程意义. 对不同高径比红层软岩试样进行无侧限单轴压缩试验,并评价现有尺寸效应模型对本文数据的可靠性;提出参数离散度,定义为每组试样的多个力学特征参数变异系数的均值,对试验结果的离散性进行分析;采用决策树回归、支持向量回归、多层感知机、随机森林回归、极限梯度提升回归5种机器学习模型预测不同尺寸红层软岩及其他岩类的单轴抗压强度,并引入SHAP (shapley additive explanations)方法揭示特征对预测结果的影响及贡献. 结果表明:随着试样高径比的降低,单轴抗压强度 σ P、峰值轴应变 ε P均逐渐增加,应力-应变曲线会由脆性向延性模式转换;胡麻岭红层软岩很难适应现有基于硬质岩提出的尺寸效应模型;高径比对试样离散度影响显著,离散度会随高径比增加先增加后迅速降低;极限梯度提升回归模型对红层软岩抗压强度的预测精度最高,测试集 R 2为0.989,多层感知机模型能够预测非标准尺寸煤岩、贫矿、大理岩的峰值应力,误差小于20%;岩石的微观排列更致密会导致模型预测值较真实值偏低;弹性模量权重过高会使模型高估目标值.

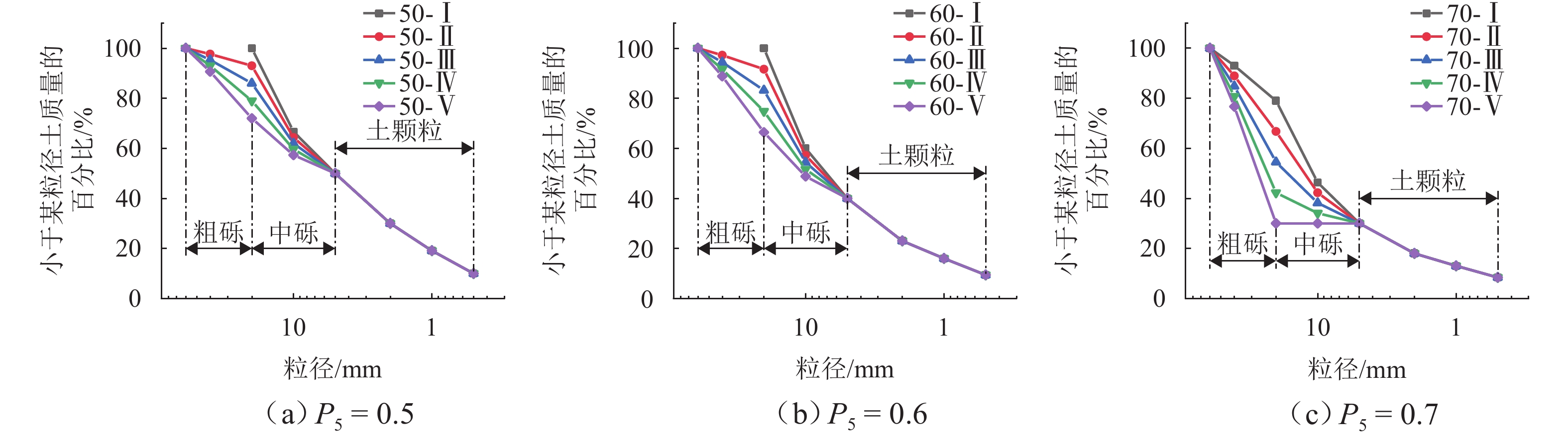
红层土石混合体颗粒破碎行为及强度产生机制
何卓岭, 张俊云, 罗晓龙, 张乐, 杨涛, 武小菲
2025, 60(6): 1404-1414, 1486. doi:10.3969/j.issn.0258-2724.20230636
摘要:

揭示红层土石混合体颗粒破碎行为及强度产生机制对四川盆地红层土石混合体路用性能具有重要意义. 引入相对粗砾比概念,通过15组大型三轴试验,利用数字图像处理技术统计红层土石混合体的分维数,定义描述其颗粒破碎行为的相对分维比,探究含石量和相对粗砾比对红层土石混合体强度和颗粒破碎行为的影响. 结果表明:黏聚力关于含石量和相对粗砾比呈指数型增长,黏聚力随含石量和相对粗砾比的增大而增大;内摩擦角正切值关于含石量和相对粗砾比分别呈现正弦型增长和负指数型增长,内摩擦角正切值趋平于下界tan 31.69°;红层土石混合体的相对分维比关于含石量和相对粗砾比分别呈正切型增长和负指数型增长;含石量的提高使红层土石混合体更为密实,同时也会维持内摩擦角基本不变,而相对粗砾比的提高可以减缓块石颗粒破碎,降低红层土石混合体的内摩擦角,提高其黏聚力.

晶须增强高铁混凝土修补砂浆试验研究
李茂红, 梁雷, 郭秋叙, 伏晓杰, 黄群艺, 张胜利, 王平
2025, 60(6): 1415-1423. doi:10.3969/j.issn.0258-2724.20240037
摘要:

为满足高铁混凝土修补砂浆性能需求,制备不同掺量硅灰石晶须硫铝酸盐水泥砂浆,测试其抗折强度、抗压强度和收缩率,并采用X-射线衍射仪(XRD)、扫描电子显微镜(SEM)进行表征观察. 研究结果表明:砂浆强度随硅灰石晶须掺量增加先增大后减小,在掺量为10.0%时,抗折强度、抗压强度均达到最大值,收缩率最小;掺量不大于10.0%时,砂浆强度提高,收缩率减小,主要归因于晶须拔出、断裂、桥接作用和晶须-水泥共同拔出,而受晶须对水泥水化反应影响较小;掺量过大,晶须发生团聚增大砂浆孔隙,反而导致强度降低;硫铝酸盐水泥砂浆掺入适量晶须,可改善修补砂浆多方面性能,具有用作高铁混凝土修补材料的潜质.

无砟轨道玄武岩纤维泡沫混凝土路基动力特性分析
黄志超, 张宗宇, 苏谦, 王迅, 黄俊杰, 赵文辉
2025, 60(6): 1424-1432. doi:10.3969/j.issn.0258-2724.20240142
摘要:

玄武岩纤维泡沫混凝土可作为无砟轨道路基新型填料,为分析其动力性能,通过室内动三轴试验,获取玄武岩纤维泡沫混凝土的动力学基本参数;进一步,构建玄武岩纤维泡沫混凝土无砟轨道路基的足尺室内模型,揭示其在周期荷载作用下的动力学响应;此外,建立玄武岩纤维泡沫混凝土的车-轨-路三维有限元计算模型,分析路基结构在高速行车条件下的变形特性. 研究结果表明:掺入玄武岩纤维后,泡沫混凝土的动力学性能得到增强,玄武岩纤维掺量为0.6%时,达到最优配比,相较于未掺加玄武岩纤维的泡沫混凝土动强度提高90.8%,阻尼比提高46.2%,动模量提高98.1%;玄武岩增强泡沫混凝土无砟轨道路基的整体性较好,荷载能够较为均匀地向下扩散,路基表层动应力最大值为19.37 kPa;通过数值模拟分析,路基振动在高频荷载作用下能够更快恢复平稳状态,在高速行车条件下玄武岩纤维泡沫混凝土路基表面的最大沉降为0.30 mm,相比于传统路基结构,玄武岩纤维泡沫混凝土路基在列车荷载作用下,振动响应频率高,产生的噪声更易控制.

钻爆法机械化隧道压力拱及围岩压力
王君楼, 汪波, 杜佳敏, 严健, 徐君诚, 徐国文
2025, 60(6): 1433-1446. doi:10.3969/j.issn.0258-2724.20240442
摘要:

隧道钻爆法机械化开挖过程中,压力拱演化机制和发展规律对隧道荷载计算和稳定性判定有着重要的意义. 选取渝昆高铁典型双线隧道为研究对象,应用数值模拟和现场试验等方法,通过拟合压力拱内边界点、外边界点、起拱线和“拱脚”所对应位置的控制点,实现机械化隧道压力拱边界的综合判定,探明钻爆法机械化隧道开挖过程中压力拱的形成及发展规律;同时,基于压力拱特征,推导围岩压力理论计算模型. 结果表明:随着侧压力系数$\lambda $的增大,机械开挖过程中围岩应变能增大区呈现从边墙(侧压力系数$ \lambda = 0.5 $)→洞周开挖轮廓($ \lambda = 1.0 $)→拱顶($ \lambda = 1.5 $,距开挖轮廓较远)转移的演化规律;隧道开挖过程中围岩径向与切向应力变化总体呈“缩口喇叭”形状,当$ \lambda = 0.5 $时,洞室开挖面轮廓附近应变能会产生聚集并最终集聚至拱腰围岩内;拱顶围岩压力计算值与现场测试结果误差小于10%;与《铁路隧道设计规范》推荐公式对比,在埋深50 m时,计算值小于隧规值,随着埋深逐渐增大,围岩压力也逐渐增大,这与现场试验结果趋于一致.

基于车-桥耦合的系杆拱桥吊杆疲劳损伤分析
彭仪普, 汤致远, 陈立, 李剑, 李子超
2025, 60(6): 1447-1454. doi:10.3969/j.issn.0258-2724.20230450
摘要:

为研究高速列车经过钢管混凝土系杆拱桥时对吊杆造成的疲劳损伤,依托广西钦州钦江大桥为背景开展现场动载试验,对桥梁模态、位移、加速度和动应力进行测试;利用有限元软件ANSYS建立桥梁模型,通过对比实测频率、振型来验证桥梁有限元模型的正确性;将桥梁模型与多体动力学软件SIMPACK建立的CRH2列车模型结合,实现车-桥耦合并进行联合仿真,通过将相同工况下的模拟计算结果与实测结果对比,验证车-桥耦合振动系统的可靠性,并在此基础上依据Palmgren-Miner线性疲劳损伤准则,研究不同行车速度和轨道平顺度对吊杆的疲劳损伤. 结果表明:联合仿真计算效率高,其计算结果可靠;系杆拱桥短吊杆相较于长吊杆,对不同车速、轨道平顺度造成的耦合振动更为敏感,列车以190 km/h过桥时对1# 吊杆的疲劳损伤为7# 吊杆的3.5倍;吊杆疲劳损伤度随着车速的增加呈波浪式递增趋势,且存在接近桥梁固有频率下的临界速度;桥梁轨道平顺度的优化与恶化成倍影响着吊杆的疲劳损伤.

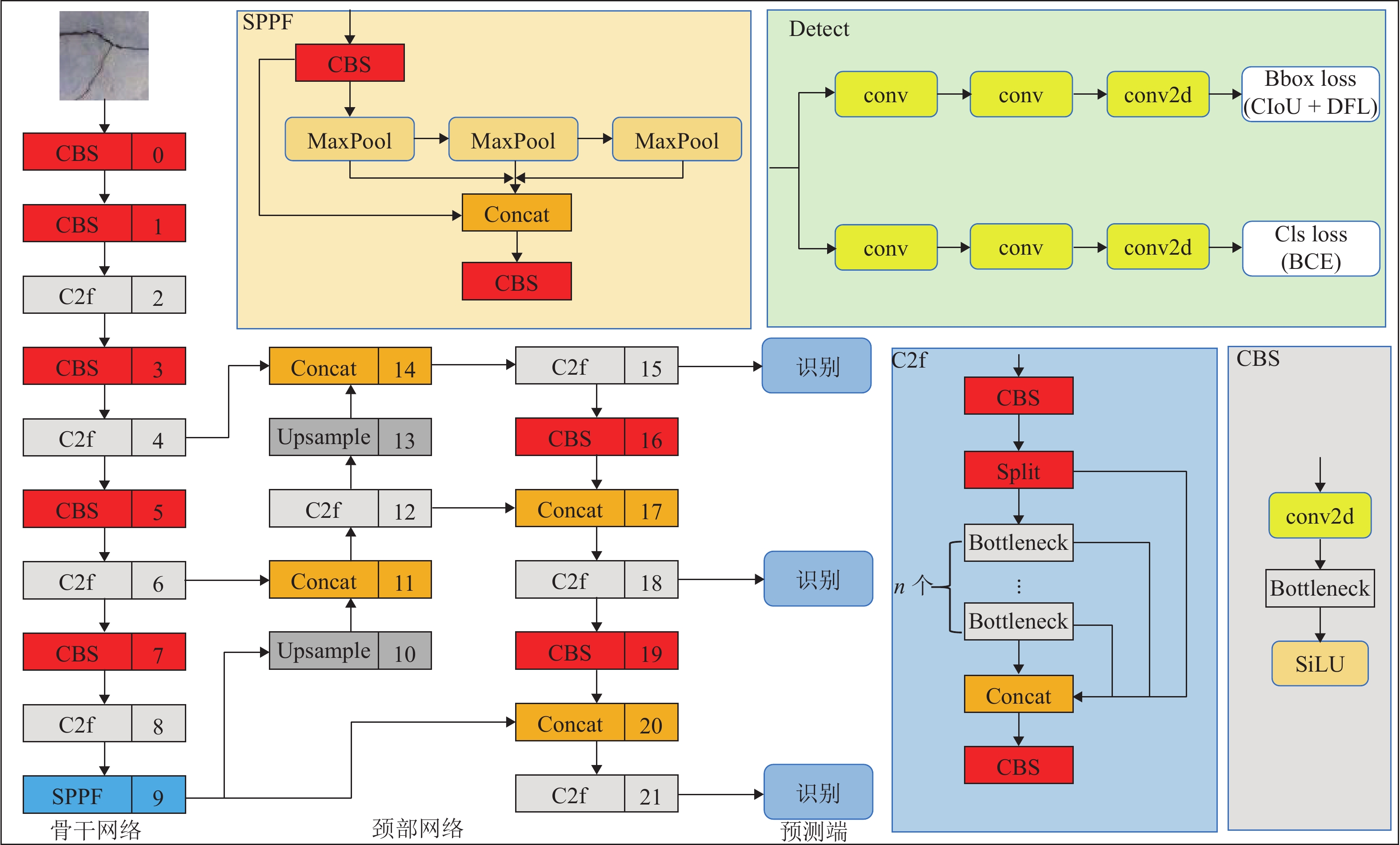
基于计算机视觉与混合测量技术的结构裂缝识别方法
李泽伟, 杨永清, 廖曼, 谢明志, 刘雨, 黄胜前
2025, 60(6): 1455-1464. doi:10.3969/j.issn.0258-2724.20230700
摘要:

混凝土表面裂缝检测为桥梁结构的运维提供关键技术资料与决策要素,然而,裂缝识别作为结构裂缝检测的重要步骤,存在裂缝目标识别与裂缝信息提取集成度不高的问题. 为此,提出一种基于计算机视觉与混合测量技术的结构裂缝识别方法. 首先,利用YOLOv8 (you only look once version 8)目标识别算法,实现结构裂缝的快速识别与定位;其次,基于稠密深度反向投影网络(D-DBPN)和UNet网络构建SR-UNet裂缝分割模型,并引入边界损失对原有损失函数进行改进,降低正负样本不平衡的影响,实现像素级裂缝提取;然后,结合连通域去噪、边缘检测等形态学技术,采用基于最短距离法与正交骨架法的混合方法对裂缝进行像素宽度测量;最后,利用LabelImg软件制作包含3 123张裂缝图像的识别定位数据集进行模型训练与测试. 研究结果表明:YOLOv8模型在裂缝测试集上的准确率为83.41%,召回率为84.93%, F 1分数为84%;裂缝像素宽度混合测量方法的拟裂缝宽度测量结果与人工识别方法基本一致,相对误差低于7.1%;本文方法能够实现裂缝识别定位、裂缝分割和像素宽度测量的一体化处理,对桥梁裂缝检测的发展具有较强的研究价值与应用前景.

考虑传感噪声的智能网联车队安全风险分析
汪旭, 江欣国, 赵新宇
2025, 60(6): 1465-1475. doi:10.3969/j.issn.0258-2724.20230418
摘要:

针对智能网联车辆(connected and automated vehicles, CAV)之间车车(vehicle-to-vehicle, V2V)通信失败情况下采用车载传感设备感知前车运动状态的场景,分析传感噪声对智能网联车队安全风险的影响. 首先,基于智能驾驶员模型(intelligent driver model, IDM)构建CAV车辆动力学模型,提出CAV车辆感知前车运动状态的2种模式;随后,分析出现噪声的原因,并采用自适应卡尔曼滤波算法(adaptive Kalman filter, AKF)对噪声进行处理;最后,开展智能网联车队头车突然减速(极端场景)和基于NGSIM (next generation simulation)的实车数据集(常规场景)仿真实验,采用替代安全评价指标TIT (time integrated time-to-collision)与TET (time exposed time-to-collision)分析不同位置车辆退化和不同车间时距下的车队某一时间段内整体安全风险以及噪声影响. 实验结果表明:去噪声后的TIT和TET均出现显著下降,车队安全风险随车辆退化位置靠后和车间时距增大逐渐降低;当车辆2退化、车间时距为0.6 s时,车队安全风险最大,车辆4及之后的车辆退化时,车队严重和中度安全风险达到最低,此时传感噪声影响不明显,车队安全风险只与车间时距有关.

基于自主改航的交叉航班流预先冲突解脱
王莉莉, 刘鑫宇
2025, 60(6): 1476-1486. doi:10.3969/j.issn.0258-2724.20230430
摘要:

航路交叉口的管制调配一直是影响空管效率的核心问题,以往研究多是针对少量架次航空器进行分析,本论文在航迹运行(trajectory based operations,TBO)环境下,基于自主改航对航路交叉口处交叉航班流的预先冲突解脱方法进行研究. 首先,基于航空器间水平安全间隔,转换计算航空器过交叉口时应保持的最小纵向时间间隔;其次,提出占用时间窗概念,建立基于占用时间窗的冲突检测模型,并考虑航班流通过时间最短制定综合通行原则,判定冲突中需要改航的航空器;最后,针对航班流通行中传统启发式算法时效性不足的问题,利用转弯角限制缩减可行解空间,并建立以改航时间最短为目标的改航点搜索模型,提高求解速度和搜索精度. 以我国东北部典型高空扇区为例,验证所提方法在实际交叉航路运行下的有效性. 仿真结果表明:所提冲突解脱方法的多米诺效应指数(domino effect parameter,DEP)相较于传统等待解脱方法降低了64.7%,且传统方法的解脱总用时为所提冲突解脱方法的7.6倍,所提解脱方法对空域稳定性的影响更小,解脱效率更高.

基于交通事故文本挖掘的高速公路行车风险改进预测方法
胡立伟, 侯智, 赵雪亭, 刘冰, 陈琛, 贺雨, 张瑞杰
2025, 60(6): 1487-1498. doi:10.3969/j.issn.0258-2724.20230290
摘要:

为有效解决高速公路巡查里程长、管控难度大等问题,对现有双向长短记忆网络(BiLSTM)文本分类模型及卷积神经网络(CNN)风险预测模型进行适用性改进,分析挖掘历史道路交通事故文本数据,引入道路区段划分方法以准确预测高速公路行车风险分布,实现高速公路行车安全科学管控. 首先,基于自注意力机制改进的双向长短期记忆网络(BiLSTM-AT)对交通事故文本进行分类,得到每条事故对应的事故风险等级;其次,在ArcGIS中区段划分高速公路,统计每个区段内的行车风险等级并进行核密度分析,将文本分类结果可视化,展示不同区域的风险大小;最后,基于长短记忆网络(LSTM)的卷积神经网络(CNN-LSTM)对分类后的风险等级进行时间序列预测,得到未来高速公路行车风险的空间分布,得到并绘制高速公路行车风险等级云图. 研究结果表明:在事故文本分类方面,BiLSTM-AT模型的分类准确率达到95.03%,较BiLSTM和GRU分别提高0.91%和0.67%;在风险预测方面时,CNN-LSTM的平均相对误差和均方根误差分别为0.04和0.07,相较于次优的LSTM模型分别下降了9.05%和6.84%. 本文提出从事故文本分类、区段划分、行车风险预测到结果可视化紧密相接的方法,可有效对交通事故文本中的行车风险信息进行提取及分析,为优化高速公路巡查路线及重点区段的交通管控提供参考.

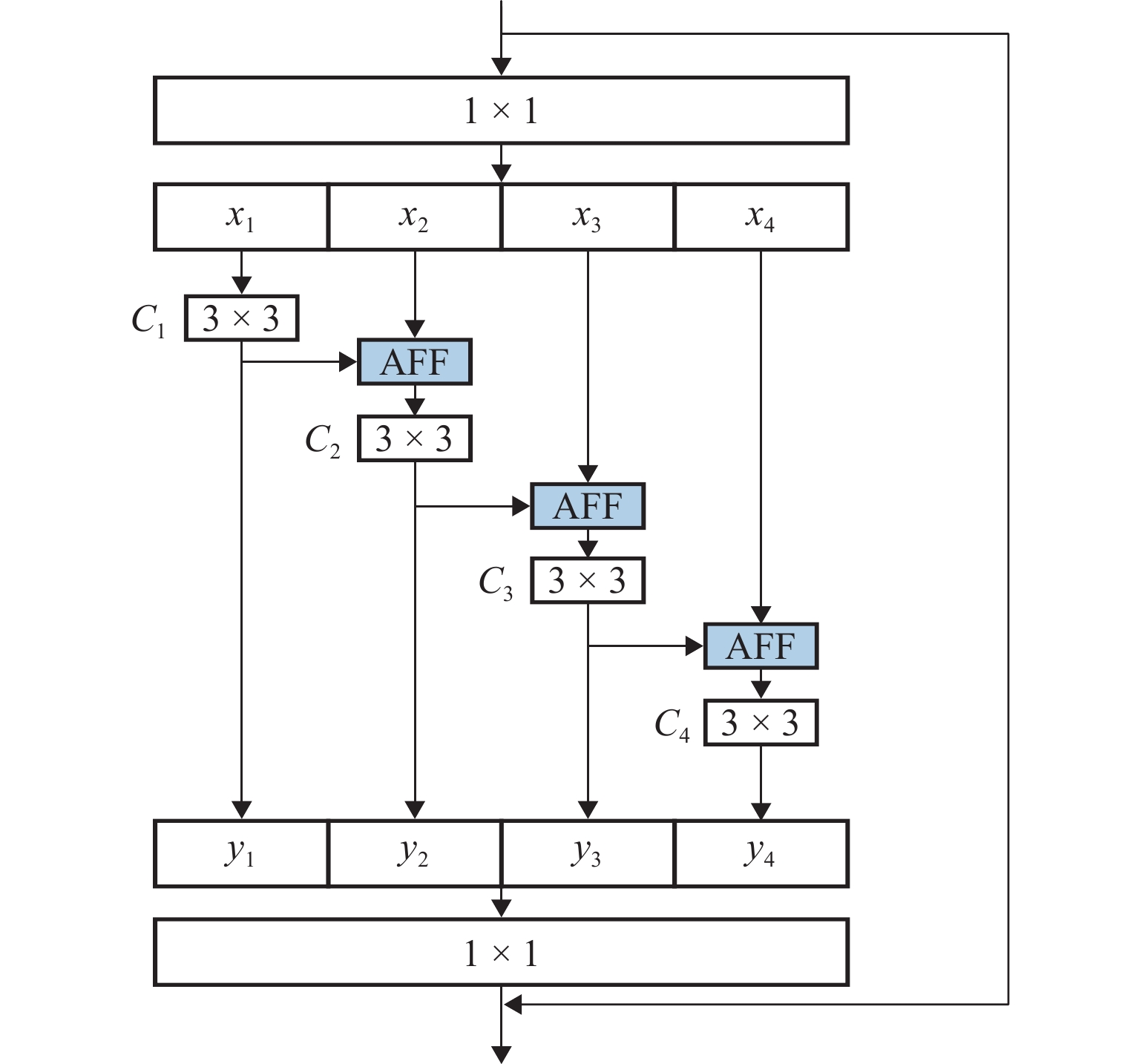
多尺度相关的iAFF-Res2Net声纹识别模型
令晓明, 张真, 刘燕山, 马宸龙, 陈启香
2025, 60(6): 1499-1507, 1518. doi:10.3969/j.issn.0258-2724.20240317
摘要:

为解决当前声纹识别领域中在噪声环境下特征融合方法难以同时捕捉局部和全局特征的问题,提出一种改进的网络架构iAFF-Res2Net. 首先,该架构以轻量级网络Res2Net为基础,引入集成了多尺度通道注意力的注意力特征融合(AFF)模块,以强化特征处理能力;其次,为减小初始特征输入权重带来的影响,引入迭代注意力特征融合(iAFF)机制,进一步细化特征的权重分布;此外,在生成固定特征嵌入时,采用结合了全局上下文注意力机制的注意力统计池化(ASTP)替代传统的平均池化,以增强帧级特征的聚合能力;最后,通过优化附加角度边距损失函数(ArcMarginLoss)实现说话人身份认证. 在VoxCeleb数据集上的实验结果表明:iAFF-Res2Net模型的等错误率(EER)和最小检测成本函数(min DCF)分别达到了0.60%、 0.053,均低于ResNet34、ResNet50、Res2Net、ECAPA-TDNN经典模型,且改进后的模型具有更优的收敛速度和特征判别能力.

长大隧道施工车辆时刻表和运行路径协同优化
胡路, 李东婕, 陈飞, 蒋阳升
2025, 60(6): 1508-1518. doi:10.3969/j.issn.0258-2724.20230457
摘要:

长大隧道恶劣环境与复杂交通网络为多工种施工车辆的安全、效率和有序运输带来诸多挑战. 针对目前隧道内部运输组织管理仍停留在宏观组织策略层面,缺乏对施工车辆时刻表和运行路径做出精细化决策的问题,本文提出考虑交通冲突的长大隧道内部多工种施工车辆的时刻表和运行路径优化模型,在疏解隧道内部车流间交通冲突的前提下最小化施工车辆的总运行(行驶)时间,以提高生产效率和保证系统安全;在此基础上,将优化模型进行线性化处理,重构为整数线形规划模型,通过Gurobi求解器进行求解. 研究结果表明:隧道运输组织方案在优化前后,车辆的总运行(行驶)时间保持512 min不变,而交叉冲突从19个减至0个,相向冲突从2个减至0,即优化方案在不增加施工车辆总运行时间的前提下,完全避免了交通冲突,保证施工车辆的运输安全,具备可实操性.

自动化初始信任水平对城市轨道交通驾驶任务的影响
丁铁成, 支锦亦, 邹瑞, 王振宇, 何思俊, 景春晖
2025, 60(6): 1519-1526. doi:10.3969/j.issn.0258-2724.20230654
摘要:

为明确自动化初始信任水平对城市轨道交通驾驶任务接管绩效、工作负载和视觉行为的影响,设计并验证自动化初始信任问卷,使用问卷筛选显著初始信任水平被试进行模拟驾驶试验;通过记录常用制动和紧急制动时间反应接管绩效,使用NASA-TLX (national aeronautics and space administration task load index)问卷计算工作负载,并分别采集轨道路面和驾驶界面2个区域的扫视次数、总注视次数、注视时间和平均注视时间以分析视觉行为差异. 试验结果表明:不同初始信任水平的参与者接管绩效不存在显著差异;高初始信任水平参与者相比低信任水平参与者整体工作负载低21.39%,身体负荷低34.24%和挫折程度低31.96%;初始信任水平显著影响视觉行为,低信任参与者趋向于活跃的视觉搜索行为,轨道路面的注视次数、轨道路面和驾驶界面的扫视次数分别高出28.14%、41.78%和42.91%;而高信任参与者趋向于固定的视觉凝视行为,轨道路面的平均注视时间高出40.74%. 研究可为城市轨道交通驾驶安全干预提供理论参考和实践依据.

基于时域局部空间熵与空域多尺度特征的红外小目标检测
李恒超, 刘艳琼, 尹加杰, 雷森
2025, 60(6): 1527-1536. doi:10.3969/j.issn.0258-2724.20240225
摘要:

红外成像技术广泛应用于军事和民用领域,其中红外小目标检测作为应用中不可或缺的环节,具有重要的实际价值. 针对现有方法无法有效区分类目标稀疏结构与真实目标的问题,本文提出一种融合时域局部空间熵与空域多尺度特征的红外小目标检测算法. 在时域分支上首先设计基于图像块相似性度量的密度峰值聚类算法,定位红外小目标候选区域,减少对背景的冗余计算. 进一步地,提出一种基于帧间局部差异的时域局部空间熵,充分挖掘目标与背景熵值在局部区域的不同变化特性,解决类目标稀疏结构引起的虚警问题. 此外,引入空域多尺度特征提取分支,构建时空融合特征,降低候选区域定位中的漏检率,提高对不同尺度小目标的检测能力. 在5组不同场景的序列上与9种算法进行对比,本文所提出方法的BSF (background suppression factor)均优于其他方法的,在表现最好的序列5上其BSF值是次优方法的2.02倍,且在ROC (receiver operating characteristic curve)曲线中4组序列上表现为最优. 综上所述,相比于其他方法,所提出方法能够在类目标稀疏结构干扰下精准检出小目标.

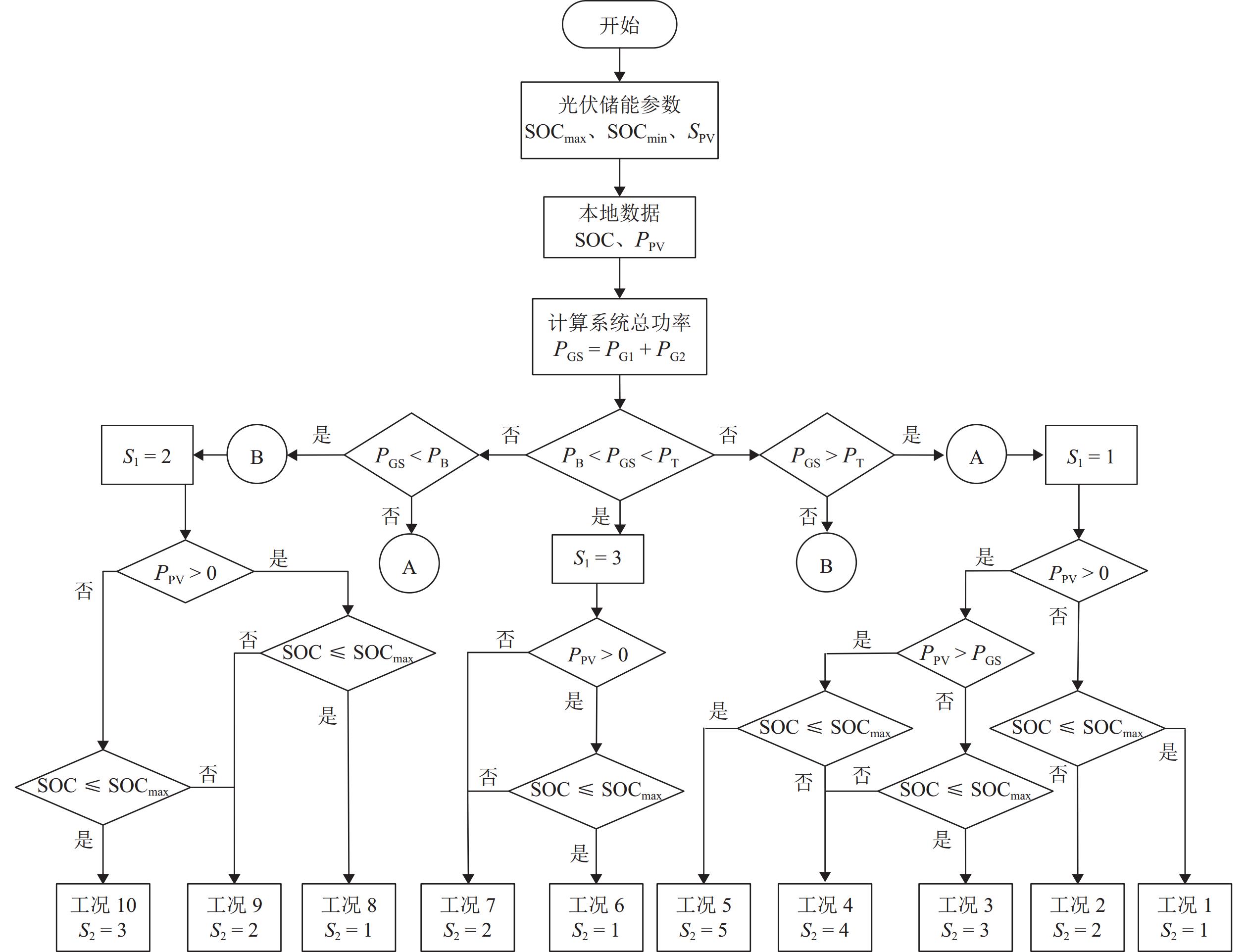
多变电所互联牵引供电系统光储容量优化配置
杨健维, 冯素华, 郭惠斌, 廖凯, 向悦萍
2025, 60(6): 1537-1549. doi:10.3969/j.issn.0258-2724.20240028
摘要:

随着我国电气化铁路规模持续扩大,光伏-储能装置接入牵引供电系统逐渐成为实现电气化铁路节能减排的有效方式. 为保障多变电所互联牵引供电系统能够平稳且经济地运行,提出一种基于技术-经济评价体系的光伏-储能系统容量优化配置方法. 该方法首先对牵引负荷运行特性与混合储能介质充放电特性开展分析,据此划分系统的运行工况,并对不同工况下的功率分配进行控制,进而给出考虑节能和三相电压不平衡度的能量管理策略;其次,在综合考虑系统稳定运行边界及经济效益的基础上,以全寿命周期净收益、能量利用率和负序容量为优化目标,定量评价系统运行的技术-经济效果;进一步建立基于所提能量管理策略的光伏-储能系统容量配置双层优化模型,以能量管理层日运行效果对容量优化配置层参数进行迭代修正;最后,以国内某高速铁路为例开展算例分析. 仿真结果显示:所提出方法能有效实现光伏-储能系统在多个互联变电所间的最优配置,总成本降低21.18%,能量利用率达74.61%,且三相电压不平衡度符合国标2%的上限要求.

压力条件下超高比能锂金属电池特性分析
时玮, 柴进, 夏明远
2025, 60(6): 1550-1559. doi:10.3969/j.issn.0258-2724.20240033
摘要:

外部压力对锂金属电池的性能起着至关重要的作用. 为研究锂金属电池在不同压力条件下宏观电池性能表现和微观锂沉积特性,首先通过加压试验及电子显微镜扫描验证施加外部压力有助于改善锂金属负极表面形貌,为揭示其作用机理,并将非线性相场模型与力模型耦合,分析微观不同压力条件对锂的沉积形貌及内部应力分布的影响. 研究结果表明:在没有外部压力作用时,锂金属电池对外膨胀加速了锂枝晶的持续生长,导致容量快速衰退;模拟数据显示,随着外部压力的逐渐增大,锂枝晶的主轴长度由2.04 μm降低到1.10 μm,宽高比由0.32提升至0.79,这种光滑粗壮的形貌演变显著降低锂枝晶的比表面积,但同时也增加了力学不稳定性. 本文所提供的在不同外部压力下锂枝晶的相图,为锂金属电池压力管理设计提供理论支持.

起伏地形下无线传感器网络节点部署算法
吕安琪, 李翠然, 谢健骊, 刘莉
2025, 60(6): 1560-1567. doi:10.3969/j.issn.0258-2724.20230715
摘要:

为减少起伏地形下传感器节点的部署数量,首先,采用数字高程模型与Delaunay三角剖分对起伏地形表面建模,确定节点部署问题解空间;然后,建立节点部署算法搜索维度与网络覆盖率之间的函数关系,以网络连通为约束、网络覆盖率最大化为目标,并基于改进海洋捕食者算法,搜索形成候选个体集;再以收益遗憾最小化为准则,使用候选个体衍生新个体;最后,将网络覆盖率、网络密度作为指标构建筛选函数,选出最佳新个体并纳入到部署节点集合. 仿真结果表明:在地形粗糙度为1.9、目标覆盖率为80.0%~100.0%时,与同类部署算法相比,所提算法的节点部署数量降低2.9%~69.1%;在地形粗糙度为1.3~2.5、目标覆盖率为100.0%时,所提算法的节点部署数量降低3.1%~74.0%,网络生命周期有所延长.

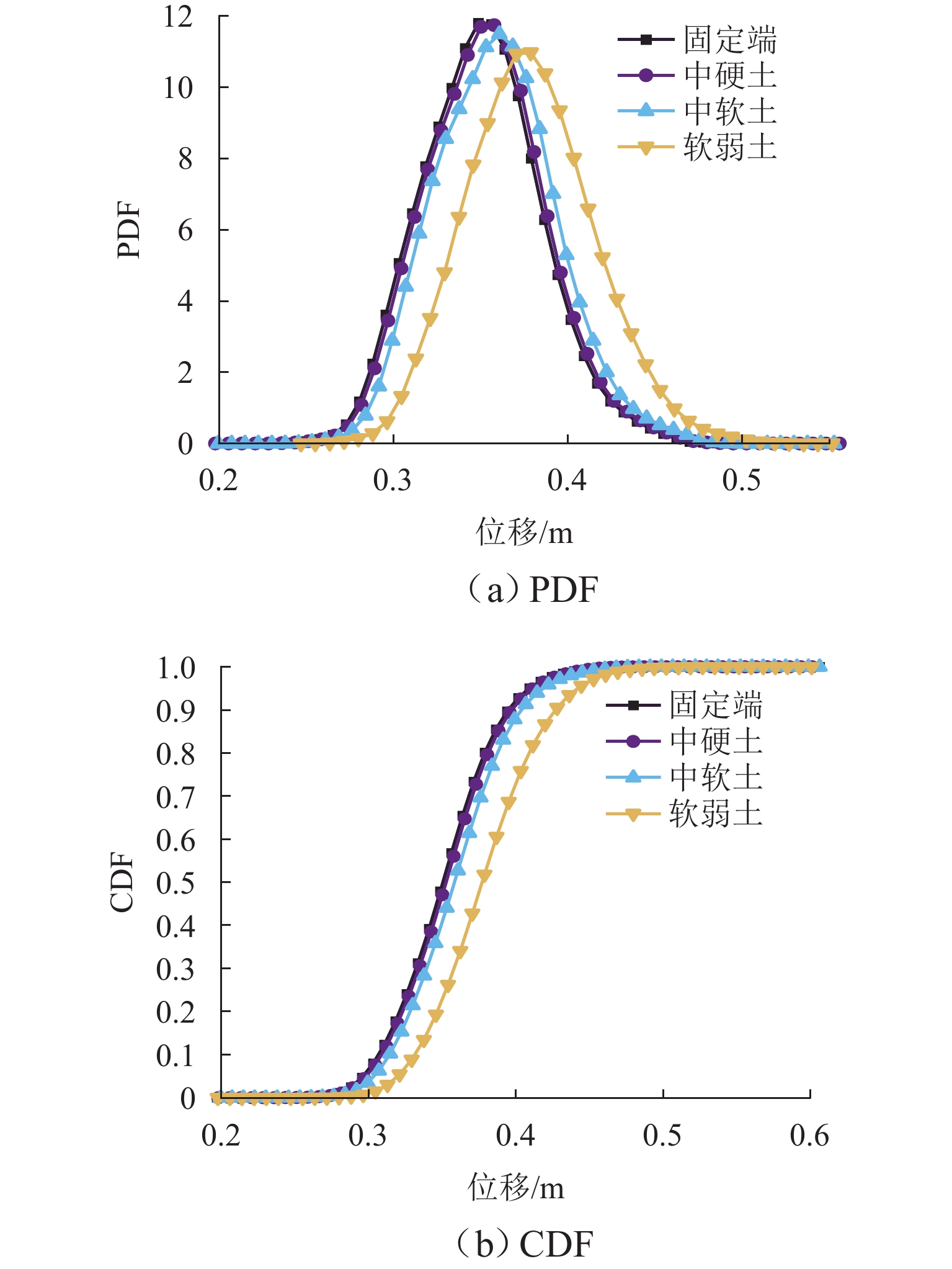
土-结构相互作用下输电塔-线耦合系统整体可靠度分析
王磊, 王涛, 李正良, 吕大刚, 谭忆秋
2025, 60(6): 1568-1580. doi:10.3969/j.issn.0258-2724.20230399
摘要:

为研究土-结构相互作用和塔线耦合作用对输电塔整体可靠度的影响,建立随机风荷载作用下考虑土-结构相互作用的输电塔-线耦合系统简化力学模型,其中,输电塔、绝缘子、导线和基础4个结构采用多质点力学模型进行模拟,地基土对耦合系统动力响应的影响采用S-R (swing-rocking)模型进行模拟,耦合系统所处随机风场则采用谱表示-降维方法进行模拟;其次,基于耦合系统简化力学模型和概率密度演化方法(PDEM),提出适用于考虑土-结构相互作用的输电塔-线耦合系统整体可靠度分析方法;最后,以某特高压交流输变电线路的直线塔为例,分别计算塔顶位移的概率密度函数、均值和标准差,并以塔顶位移极值为控制变量求解耦合系统的整体可靠度. 分析结果表明:考虑塔线耦合作用后,塔顶位移响应极值的分布函数明显右移,结构失效概率由1.605 × 10−38增加至0.932;考虑土-结构相互作用后,塔顶位移响应极值的分布函数轻微右移,结构失效概率有所增加,与固定端工况相比,中硬土、中软土和软弱土工况下的结构失效概率增幅分别为4.44%、5.22%和11.76%;与蒙特卡洛方法相比,所提方法可高效获得塔顶位移的概率信息,其计算时间仅为蒙特卡洛方法的1/33,而均值与标准差的二范数相对误差在3%以内.

时速400公里高速铁路轮轨周期性短波不平顺的安全限值研究
胡晓依, 成棣, 孟凡迪, 孙丽霞, 闫子权, 孙林林, 郭林俊
2025, 60(6): 1581-1592. doi:10.3969/j.issn.0258-2724.20230676
摘要:

针对400 km/h速度等级高速铁路车轮多边形和钢轨波磨安全限值缺乏的问题,提出确定轮轨周期性短波不平顺安全限值的3个原则:基于《TB 10761—2013高速铁路工程动态验收技术规范》规定的轮轨垂向力不超过170.00 kN、基于由武广线实测数据拟合得到的弹条与钢轨振动加速度关系以及弹条共振疲劳断裂时由弹条加速度确定的钢轨振动加速度小于3 250.00 m/s2、基于轮轴至少服役30年换算确定的轮轴疲劳损伤寿命超过1 200万公里. 依据以上3个原则建立CR400BF型高速动车组的车辆-轨道刚柔耦合动力学模型,开展CR400BF动车组受大幅值轮轨周期性短波不平顺耦合激励时的轮轨力、钢轨振动加速度、轮轴疲劳损伤寿命计算;在此基础上,研究时速400公里高速铁路轮轨周期性短波不平顺的安全限值. 结果表明:120~200 mm波长、0.020 mm幅值的钢轨波磨与0.025 mm幅值的14~22阶多边形耦合激励时,轮轨力不超过170.00 kN;120~200 mm波长、0.040 mm幅值的钢轨波磨与0.020 mm幅值的14~22阶多边形耦合激励时,钢轨振动加速度不超过3 250.00 m/s2;在120~200 mm波长、0.040 mm幅值的钢轨波磨与0.030 mm幅值的14~22阶多边形耦合激励时,轮轴疲劳损伤寿命超过1 200万公里. 因此,建议将时速400 公里高速铁路的轮轨周期性短波不平顺的安全限值定为0.020 mm,与时速350公里限值一致.

基于GA-BP神经网络模型的道砟颗粒离散元破碎参数预测
王学军, 杨瀚雄
2025, 60(6): 1593-1602. doi:10.3969/j.issn.0258-2724.20240069
摘要:

为优化有砟道床的劣化评估与养护维修,针对道砟颗粒破碎过程及破碎机理的研究具有重要价值. 通过对单个道砟颗粒进行单轴压碎实验,确定破坏所需的等效应力,依据道砟颗粒的破碎过程和加载力对其受载变形行为进行分析;通过激光光栅扫描道砟颗粒的几何外形,使用最小外接矩形法对其进行规定,同时,采用刚性块进行道砟颗粒填充,并与传统球颗粒填充方式作对比,分析了使用刚性块所构造道砟颗粒的破碎过程以及道砟颗粒内部微裂纹萌生情况;此外,研究不同几何外形道砟颗粒的离散元接触参数,采用遗传算法优化的神经网络模型(GA-BP)预测不同等效粒径道砟颗粒对应的黏结强度. 研究结果表明:在离散元中,道砟颗粒的黏结强度随着等效粒径的增加而增加, 当等效粒径为25~39、39~48、 48~56、56~64、64~80 mm时,对应的平均黏结强度分别为151.85、159.45、166.71、175.29、185.29 MPa.

基于车载振噪多源数据融合的地铁波磨快速检测方法
高天赐, 江乐鹏, 从建力, 王源, 刘晓舟, 朱家松, 罗钦, 王平
2025, 60(6): 1603-1610. doi:10.3969/j.issn.0258-2724.20240121
摘要:

实现地铁钢轨波磨的快速辨识与精准定位,可以方便地铁运维部门制定合理的维修计划,对于节省地铁工务作业具有重要意义. 本研究利用低成本的便携式车载传感终端,快速检测地铁列车在全线的车体振动与噪声数据;在此基础之上,考虑到地下环境中难以获取稳定的GPS信号,采用基于纵向加速度二次积分、车体摇头角速度与线路平面曲率匹配的多源数据融合方法,实现对振噪检测数据的精准里程定位;进一步,结合现场波磨检测结果,提出了波深指数的振噪声纹特征,辨识钢轨波磨,并利用分位数回归建立起波深指数与波磨波深之间的关联关系. 研究结果表明:基于波深指数的波磨辨识和定位结果与现场结果一致,波磨主要波长集中在40 mm,并且随着噪声波深指数的增大,钢轨波磨的波深呈现出“扇形”式增长,符合分位数回归特征,可进一步估算在不同分位数下波噪管理标准.

基于两阶段算法的多技能工人共站装配线再平衡问题
罗亚波, 周翔宇, 张峰, 李存荣
2025, 60(6): 1611-1622. doi:10.3969/j.issn.0258-2724.20240002
摘要:

为提高装配线的生产效率和灵活性,考虑多人共站与工人熟练度差异,分析多技能工人共站装配线再平衡问题,并对相应的求解算法进行设计. 首先,提出工人熟练度和综合影响系数的概念,分别用于量化工人差异和多人共站的效应,并以此建立多目标优化模型;其次,针对不同规模的算例,提出 ε -约束法和一种贪婪启发式与邻域搜索相结合的两阶段算法进行求解;最后,通过消融实验与算法对比实验进行验证. 研究结果显示:在小规模问题的测试中,模型的2种求解结果仅在一个数据上相差0.3%,验证了模型的准确性;在消融实验中,任意一种策略的舍弃均会导致求解结果变差,证明了各算法策略的有效性;而在大规模问题的对比中,所提算法相较于经典的多目标优化算法NSGA-Ⅱ和MOEA/D,在多数算例上均显示出显著优势,证明了所提算法在解决该问题上的优越性.

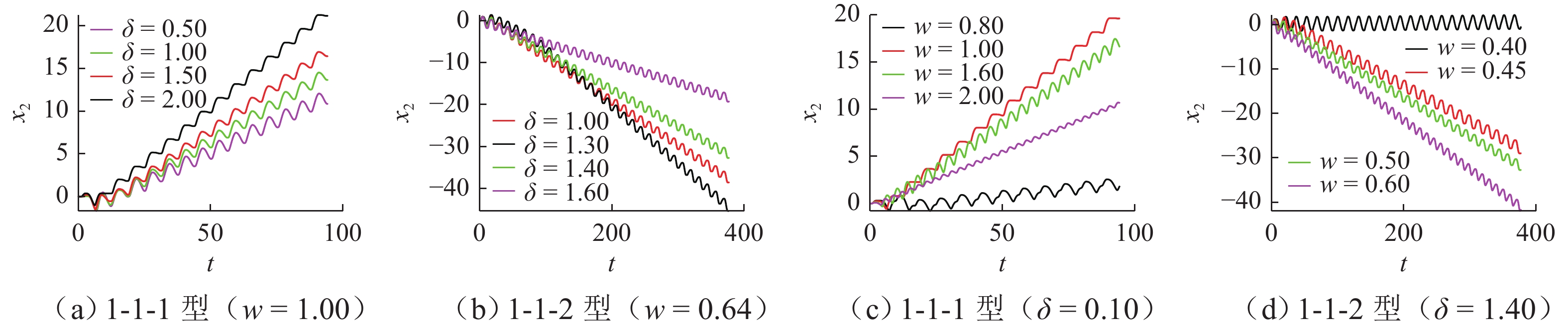
碰撞与黏滑振动驱动系统的周期运动转迁与驱动特性
丁旺才, 刘涛, 吴少培, 李得洋, 尤泰文, 李国芳
2025, 60(6): 1623-1634. doi:10.3969/j.issn.0258-2724.20230379
摘要:

为研究碰撞振动系统的动力学演化规律和驱动性能,首先,考虑外部环境不连续力与内部非光滑碰撞,建立一类碰撞与黏滑振动驱动系统;其次,基于不连续动力系统的流转换理论与映射动力学理论,刻画系统相空间内的不连续边界和子区域映射关系,采用分段分析法描绘系统相空间运行轨迹;最后,通过数值协同仿真研究参数域内系统周期运动分布转迁机理和平均速度分布规律. 研究表明:在激励频率、间隙双参数平面内,系统正反向最大平均驱动速度集中于主共振区,呈现周期1-1-1(或1-1-2)运动类型;结合参数域内系统驱动方向和驱动速度与系统参数的关联关系,可通过调控系统参数与外激励频率实现宽速驱动;低频小间隙区存在2种序列擦边分岔,一种在低频区随着激励频率减小,右侧擦边分岔诱导系统碰撞次数依次增加,另一种在超低频区围绕碰撞子空间内的平衡点衍生出序列相轨迹,泛延过程中出现左侧擦边分岔,系统呈现出簇发振荡的现象.

Baidu
map